省品促会
单位简介
协会章程
组织机构
协会领导
新闻发言人
法人登记证书
党建工作
品牌资讯
焦点新闻
品促会动态
公示公告
政策宣传
品牌服务
品牌培育
标准制定
品牌评价
品牌发布
品牌研究
品牌扶贫
服务联盟
品牌故事
企业故事
人物故事
产品故事
品牌展示
品牌企业展示
品牌产品展示
会员服务
管理制度
入会须知
入会申请
收费标准
会员名册
品牌资讯 / NEWS
焦点新闻
品促会动态
公示公告
政策宣传
您目前的位置:
首页
>
品牌资讯
>
公示公告
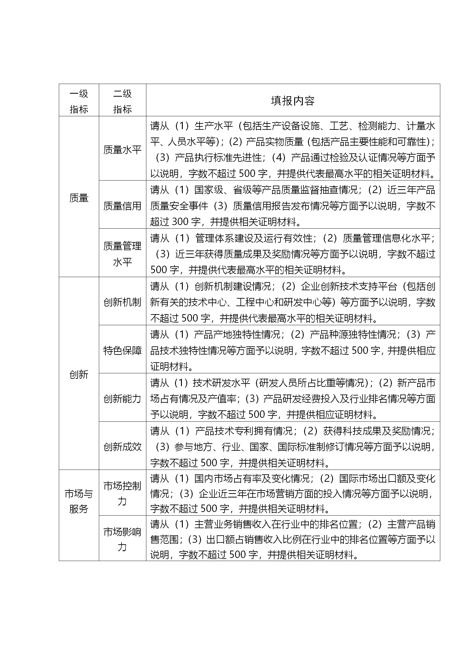
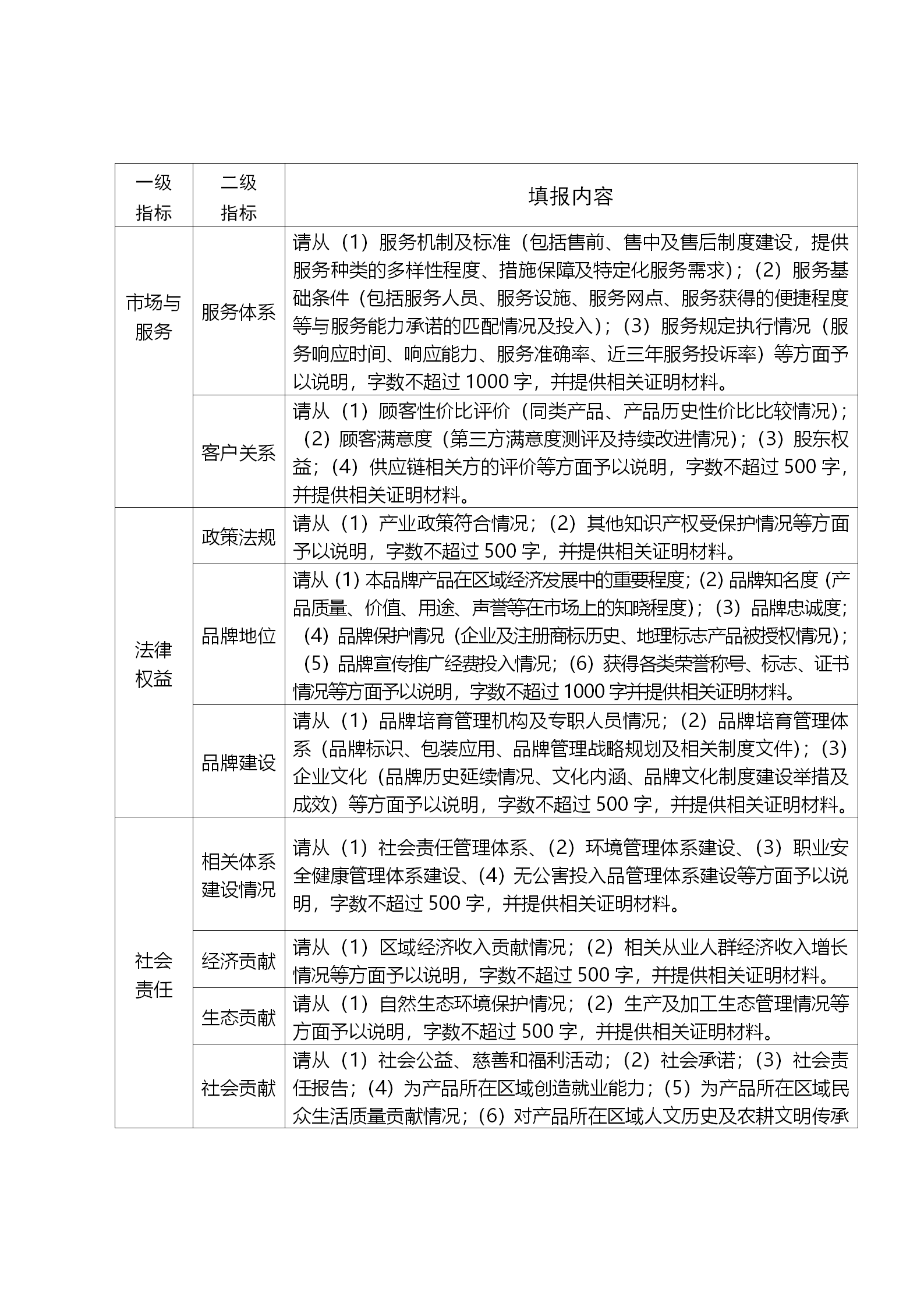
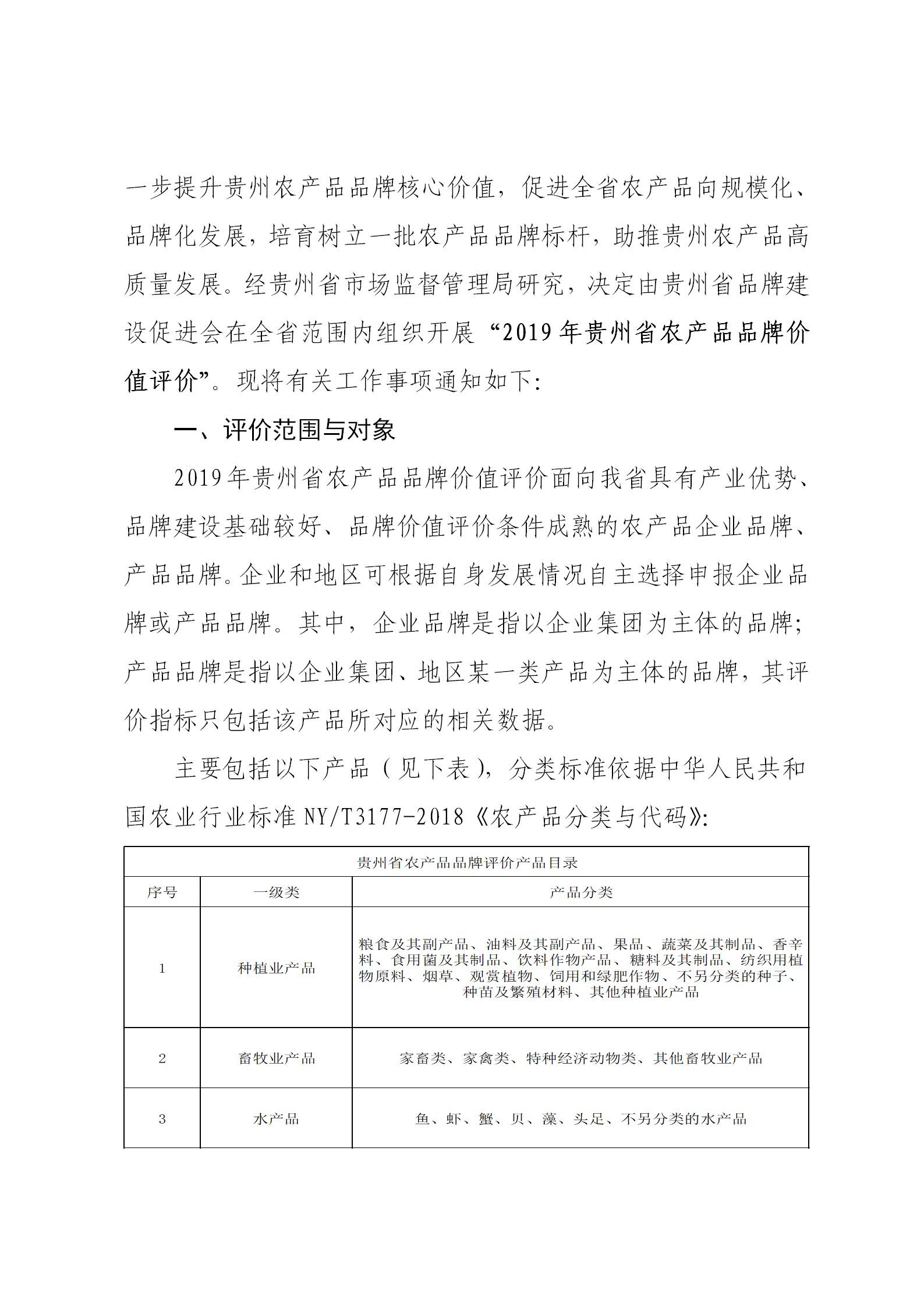
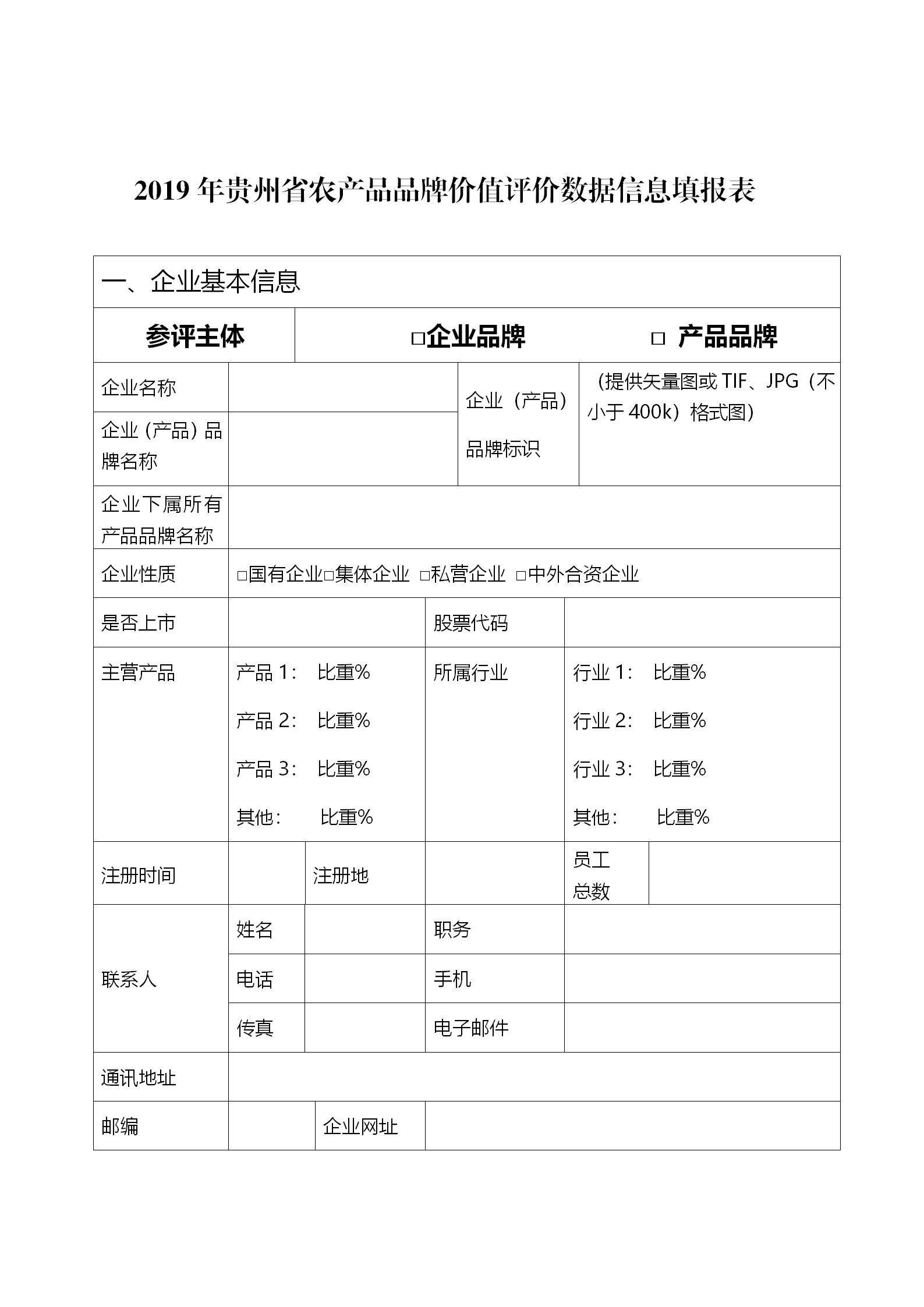
关于组织开展2019年贵州省农产品品牌价值评价工作的通知
时间:2019-09-16
来源:贵州省品牌建设促进会
作者:秘书处
浏览量:2084
分享到:
企业品牌价值评价资料清单
企业需要填报的主要财务数据
企业品牌价值证明文件
上一篇:
关于赴德国参加“品牌专项研修”的通知
下一篇:
黔品会〔2019〕15号: 转发中国品牌建设促进会品牌价值评价的通知